第276回相続コラム 相続人申告登記の申出書の書き方を見本付きで解説
前回のコラムでは、相続人申告登記とその必要書類について解説しました。そして、相続人申告登記を申し出る際には、申出書を提出する必要があります。今回のコラムでは、相続人申告登記の申出書の書き方を見本付きで解説したいと思います。
相続人申告登記の申出書
相続人申告登記の申出書は、文字通り、相続人申告登記を申し出る際に、法務局に提出する書類となります。
相続人申告登記の申出書については、専用の用紙等が法務局に備え付けられているというわけではありませんので、申出人自身が作成する必要があります。手書きで作成しても、パソコンで作成しても問題ありません。
初めての方は、法務省のホームページで、記載例やフォーマットをダウンロードすることができますので、そちらを利用するのをおすすめします。
法務省ホームページ
https://www.moj.go.jp/MINJI/minji05_00602.html
相続人申出書の書き方
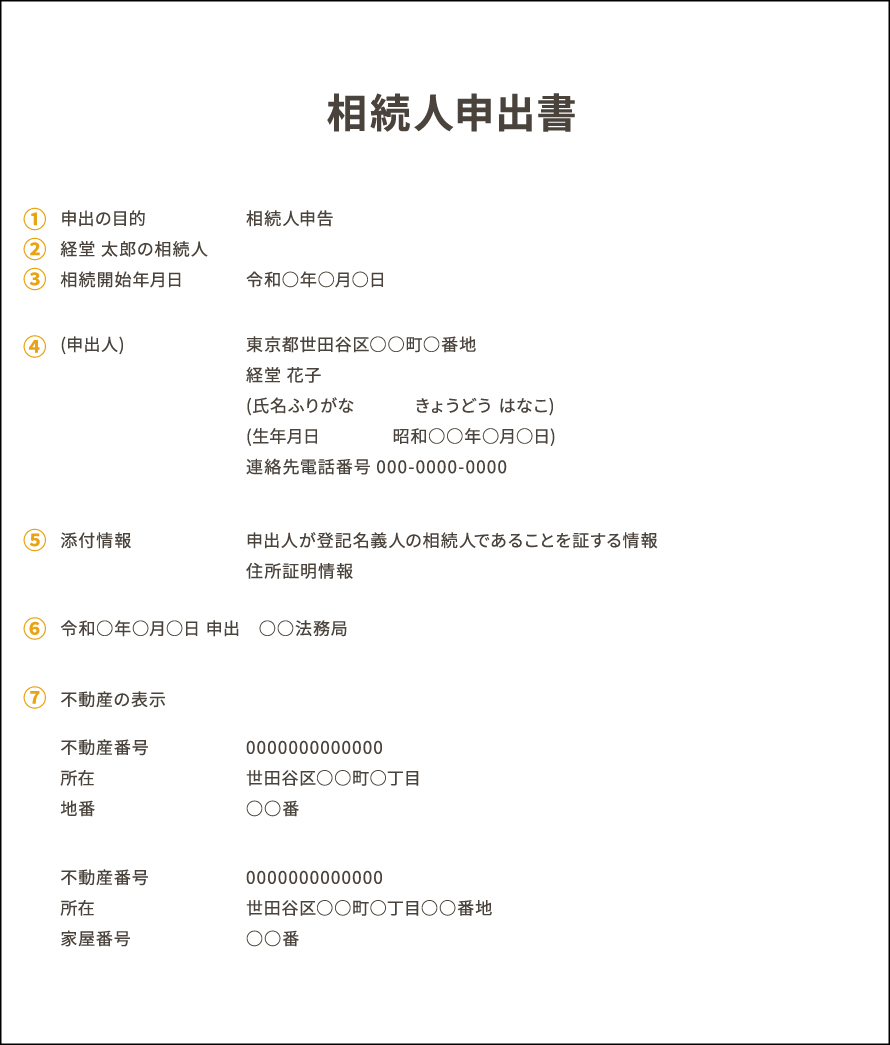
相続人申出書のサンプルは以下のようになります。

以下、各項目の内容について解説していきます。
なお、上記申出書は、経堂太郎さんが亡くなり、その相続人である妻の経堂花子さんが相続人申告登記を申し出るというケースを想定しております。
①申出の目的
まず、申出書には、『申出の目的』を記載します。現行法上、相続人申告登記には、相続人であることの申出以外存在しないので、こちらには『相続人申告』とサンプル通りに記載します。
②誰の相続人なのか被相続人名を記載
相続人申告登記は、自身が相続人であることを申し出るのですが、『誰の』相続人なのか明らかにするために、『被相続人の氏名』を記載し、『○○の相続人』と記載します。今回のサンプルでは、亡くなった経堂太郎さんが被相続人となりますので、『経堂太郎の相続人』と記載しています。
③相続開始年月日
相続開始年月日として、被相続人が亡くなった日付を記載します。日付については、戸籍(除籍)謄本に記載されている戸籍上の死亡日を記載します。
④申出人
相続人申告登記を申し出る申出人の住所、氏名を記載します。住所、氏名は住民票の記載の通りに正確に記載します。
住民票上の申出人の氏名のふりがな及び生年月日を記載した場合は、添付情報として住所証明情報(住民票の写し)の提出を省略することができます。
申出書の内容等について、法務局から確認等の連絡がくる場合がありますので、連絡先の電話番号も記載します。日中に連絡のとれる番号であれば、携帯電話でも差し支えありません。
なお、登記申請書とは異なり、押印は不要となります。
⑤添付情報
相続人申告登記を申し出る際には、添付書類(情報)として、『申出人が登記名義人の相続人であることを証する情報』及び『住所証明情報』を提出する必要がありますので、サンプル記載の通りに、それらを添付情報として記載します。
なお、相続人申告登記の必要書類について詳しくは、
前回のコラム「第275回相続コラム 相続人申告登記とその必要書類」をご覧ください。
⑥申出日
相続人申告登記の申出日と申出先の法務局名を記載します。
相続人申告登記の申出を行う法務局は、不動産の所在地を管轄する法務局となります。法務局の管轄については、法務局ホームページで確認することができます。
法務局ホームページ
https://houmukyoku.moj.go.jp/homu/static/kankatsu_index.html
⑦不動産の表示
相続人申告登記の申出の対象となっている不動産の情報を記載します。土地について申出をする場合には、不動産番号、所在、地番を、建物について申出をする場合には、不動産番号、所在、家屋番号を記載します。
内容を正確に記載するために、登記事項証明書を取得し、その証明書の記載通りに記載します。
おわりに
今回のコラムでは、相続人申告登記の申出書の書き方を見本付きで解説しましたが、いかがだったでしょうか。
相続人申告登記は、登録免許税が不要で、比較的簡易な手続きで、相続登記の申請をすべき義務を果たしたと認めてもらえる制度となりますので、「遺産分割協議が難航している」、「相続人の数が多い」場合等、期間内に相続登記の申請をすることが困難なケースでは、活用を検討したいところです。
ただし、あくまで暫定的に罰則の適用を回避するための制度ですので、相続登記を申請することが可能となった段階で、しっかりと相続登記の申請を行うことが重要となります。
当事務所では、相続に関するご相談を広く受けております。相続の手続きで、わからないこと、お困り事がありましたら、当事務所までご相談ください。初回相談は無料となっておりますので、お気軽にご相談ください。
-
前の記事
第275回相続コラム 相続人申告登記とその必要書類 2024.05.27
-
次の記事
第277回相続コラム 相続登記を自分で申請できるのか?自分で申請することが難しいケースも解説 2024.06.10

